医院建设密集推进,县域、基层医疗服务能力提升及专科建设是重点。
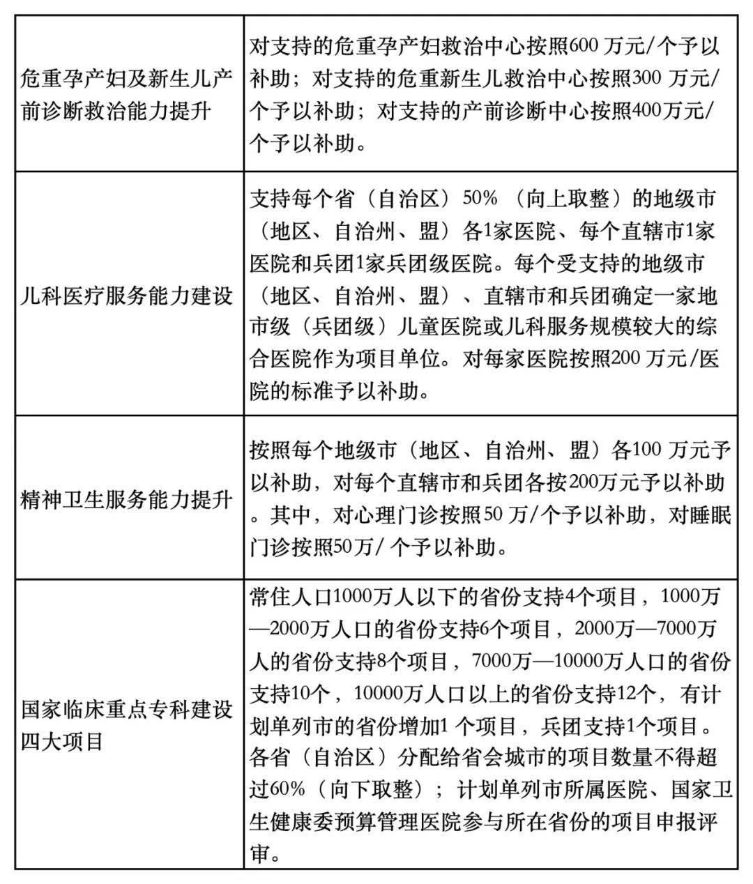
01 财政部发文,八大医疗项目补助来了





02 2025年起,这些方向是医院建设重点
近年来,国家层面推动公立医院高质量发展,推进基层医疗服务能力提升,也带动了医疗市场相关板块的进一步增长。
2025年,国家卫健委发布多份文件,明确当前工作重点,其中也蕴藏了新的行业发展机会。
基层医疗机构建设
4月30日发布的《关于优化基层医疗卫生机构布局建设的指导意见》提出,到2027年,乡镇、街道建制基层医疗卫生机构全覆盖,行政村和社区基本医疗卫生服务全覆盖,力争居民15分钟可达最近的医疗服务点,基层医疗卫生机构基础设施条件明显改善。到2030年,基层医疗卫生机构布局更加均衡合理,远程医疗和智慧化服务基本普及,基层医疗卫生服务更加便利可及。
实施医疗卫生强基工程,健全基层医疗卫生机构科室设置和设备配备。运用远程医疗和人工智能辅助诊断等技术。
原则上在每个乡镇办好一所卫生院。根据实际需要在县城之外重点选建1~2个服务人口较多、距离县医院较远的中心乡镇卫生院,使其逐步达到二级医院服务能力。
原则上在每个街道办好一所社区卫生服务中心。人口规模大于10万人的街道,可根据实际需要扩大现有社区卫生服务中心规模;确有必要的,也可按程序规划增设社区卫生服务机构。
在设备配置方面,基层医疗机构的需求点主要集中在常规基础设备方面。整体来看,目前基层市场的设备配置仍有缺口,同时随着基层医疗建设的升级,相关需求逐渐升级,基层配置CT的消息屡见不鲜,越来越多的中心卫生院配置了核磁等单价较高的大型医疗设备。此外,远程诊疗、智慧化服务也将成为未来几年的增长点。
县域医共体信息化建设
目前,县域医共体建设如火如荼。在当前的医疗设备更新大潮中,县域医共体项目也成为贡献大订单的重要单元。此外,信息化建设是县域医共体有效运营的关键环节,地方层面也在积极推进县域的信息化建设。
3月12日发布的《关于印发紧密型县域医共体信息化功能指引的通知》提出,规范集约推进紧密型县域医共体信息化建设,推进人工智能、大数据、互联网、5G等新一代信息技术应用,全面提升紧密型县域医共体数字服务和治理能力。
在紧密型县域医共体内建设标准化的区域医学影像诊断、心电诊断、医学检验、病理诊断、远程会诊、消毒供应、医疗急救等中心。

按照官方计划,到2025年底,力争全国90%以上的县基本建成布局合理、人财物统一管理、权责清晰、运行高效、分工协作、服务连续、信息共享的县域医共体。到2027年底,紧密型县域医共体基本实现全覆盖。
老年医学科建设
在人口老龄化大背景下,银发健康也火了。对比庞大的潜在需求,老年医学、康养等领域有较大提升和发展空间。
5月8日发布的《国家卫生健康委办公厅关于印发老年医学科建设与管理指南(2025年版)的通知》明确了老年医学科的设置运行、人员配备、科室管理、质量监管等内容。
三级综合医院老年医学科住院床位数应≥20张,二级综合医院老年医学科住院床位数应≥10张。设置老年医学科的综合医院应当具备与老年医学科相关的科室设置,包括急诊科、内科、外科、妇科、眼科、耳鼻咽喉科、口腔科、麻醉科、药剂科、检验科、医学影像科、输血科(室)等。鼓励设置老年医学科的综合医院设置肿瘤科、重症医学科、精神心理科、康复科(或理疗科)、中医科、营养科(部)等。
此外还明确,老年医学科应当具备基本设备:轮椅、转运床(或医用平车)、站立及行走辅助器、坐式体重计,报警系统、供氧装置、负压吸引装置、输液泵、注射泵等。同时,应当配置基本抢救设备,包括气管插管设备、简易呼吸器、心电监护仪、心脏除颤仪等,以及其他与开展老年医学科诊疗业务相应的设备。鼓励医院设置辅助洗浴设备、电动护理床、自主转运装置、肠内营养液输注泵、康复训练设备等。
儿科建设
4月25日发布的《关于开展“儿科和精神卫生服务年”行动(2025-2027年)的通知》提出,科学规划设置儿科门急诊和病房,配备儿科医疗力量,实现2025年11月底前,全国二、三级公立综合医院、三级中医医院和二、三级妇幼保健院均提供儿科服务。
加强医疗机构建筑空间、视觉色彩、设施设备等方面的适儿化改造。
鼓励基层医疗卫生机构单独设置儿科。到2025年底,乡镇卫生院和社区卫生服务中心提供儿科常见病诊疗服务比例达到90%以上。
鼓励地级市儿童医院、妇幼保健院、综合医院和中医医院儿科牵头组建儿科医联体,分区包片覆盖网格化布局的紧密型城市医疗集团。到2027年,以地级市和县(市)为单位,实现儿科医联体全覆盖。
医疗器械方面,目前国内部分已上市医疗器械在产品名称中会明确体现婴儿、小儿、儿童等使用人群限定,此外也有一些由医生根据患儿条件来选择小规格产品,如导丝导管、补片、支架等,一些器械需要定制或改进后使用。儿科专用器械在研发及商业化方面仍有较多难点。(原标题:360亿医院拨款来了)