每一次眨眼,眼睛都像被针扎般刺痛;闭上眼时,灼烧感又如千万只蚂蚁在眼球上爬行——这是许多干眼症患者的日常。这种名为“角膜结膜干燥症”的疾病,正悄然成为困扰全球数亿人的健康难题。
据《中国干眼专家共识(2020年)》统计,我国干眼症发病率高达21%~30%,患者数量超过3亿,这意味着,每10个人中就有2~3人可能被这种疾病折磨。更令人担忧的是,干眼症已呈现低龄化趋势,儿童和青少年群体的发病率逐年上升。

(图片来源于网络)
眼睛有黑眼珠(角膜)和白眼球(巩膜及表面的结膜),其实,在这些组织的前面,还有一层很薄的结构,叫「泪膜」。泪膜由油脂层、泪液层与黏蛋白层组成。虽然只有几微米厚,但它就像眼睛的“润滑油”,能保持角膜、结膜的湿润,改善眼睛的屈光性能。
每一次眨眼,都是泪膜的“自我修复”——通过补充泪液、均匀分布油脂和黏蛋白,维持泪膜完整性。然而,任何一层的异常都可能引发干眼症:
01
油脂层缺陷(如睑板腺功能障碍)导致泪液蒸发过快;
02
泪液分泌不足(如干燥综合征);
03
黏蛋白层损伤(长期戴隐形眼镜或化学烧伤)。
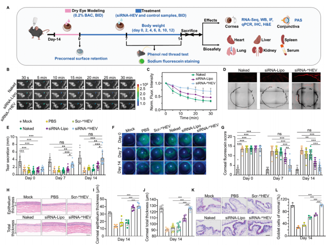
2024年,上海交通大学张川教授团队与复旦大学附属眼耳鼻喉科医院洪佳旭主任医师团队合作,在国际顶级期刊《Advanced Materials》发表了一项突破性研究。他们开发了一种基于“DNA 拉链”技术的杂合外泌体囊泡(HEVs),成功实现了干眼症的靶向基因治疗。

(图片来源于网络)
研究团队设计了靶向 NFKBIZ 基因的 siRNA,并通过共挤压将其包裹在脂质体中。同时,通过超速离心法从角膜上皮细胞(CEC)中分离并纯化外泌体。然后,分别使用拉链 DNA 结构及其互补对应物进行修饰。在 DNA 拉链的促进下,两种成分的囊泡可以快速融合在一起,形成携带抗 NFKBIZ 的 siRNA 的杂合外泌体囊泡(HEVs)——siRNA-HEVs。

(图片来源于网络)
作为一种非破坏性和高效的负载策略,该研究构建的 HEVs 保持了其外泌体样特征,并可以有效地将 siRNA 治疗药物递送到角膜。随后,靶细胞中 NFKBIZ 基因的 mRNA 被有效敲低,并显著减少了眼表炎症细胞因子的分泌,使浸润的巨噬细胞由 M1 型极化为 M2 型。
该研究开发的 siRNA-HEVs 具有强大的抗炎作用,能够打破干眼症炎症的恶性循环,恢复眼表稳态,并在干眼症小鼠模型中获得更好的治疗效果。

(图片来源于网络)
这项研究不仅为干眼症提供了全新治疗方案,更搭建了一个“多功能平台”,该研究开发的具有靶向能力以及携带了设计的治疗型 siRNA 的杂合外泌体囊泡(HEVs),可能在各种疾病治疗中具有巨大潜力,为更多患者带来治愈的曙光。