1、中国抗流感药物行业产业链
我国抗流感药物行业产业链上游为抗流感药物的原材料供应商,主要为抗流感药物的原料药、中间体等;中游为抗流感药物生产商,负责抗流感药物的研发、生产及销售;下游为包括医院、药店及电商平台等终端机构。

资料来源:公开资料、观研天下整理
从相关企业来看,我国抗流感药物行业产业链上游为抗流感药物的原材料供应商,代表企业有欧亚药业、海正药业、圣华曦、九典制药等;中游为抗流感药物生产商,代表企业有东阳光药、双鹭药业、上海医药、先声药业、鲁抗医药等;下游为包括医院、药店及电商平台等终端机构。

资料来源:公开资料、观研天下整理
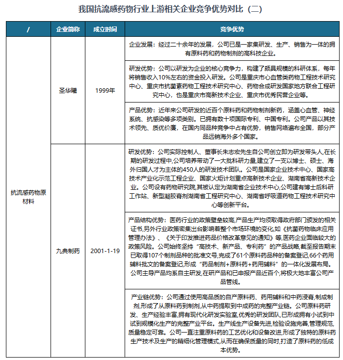
2、中国抗流感药物行业上游主要企业竞争优势情况
我国抗流感药物行业产业链上游为抗流感药物的原材料供应商,代表企业有欧亚药业、海正药业、圣华曦、九典制药等。

资料来源:公开资料、观研天下整理

资料来源:公开资料、观研天下整理
3、中国抗流感药物行业中游主要企业竞争优势情况
我国抗流感药物行业产业链中游为抗流感药物生产商,代表企业有东阳光药、双鹭药业、上海医药、先声药业、鲁抗医药等。

资料来源:公开资料、观研天下整理

资料来源:公开资料、观研天下整理(xyl)
观研天下®专注行业分析十三年,专业提供各行业涵盖现状解读、竞争分析、前景研判、趋势展望、策略建议等内容的研究报告。更多本行业研究详见《中国抗流感药物行业发展趋势分析与投资前景预测报告(2025-2032年)》。